top of page
Restriction Setting for children
Whole feature for children app usage restriction setting, include app password setting and changing , app list setting / maintain etc.


Dual SIM Setting
Settings for Dual SIM cellphone , include set/change default SIM for call / data / message etc


Self-portrait
New feature for Nokia phone to take self portrait without any hand gesture or click.

Cost center
Java Mid-let for showing the data, SMS, MMS or voice calls counters , including setting and resetting the alert for counter, state UI , Dual SIM setting etc.



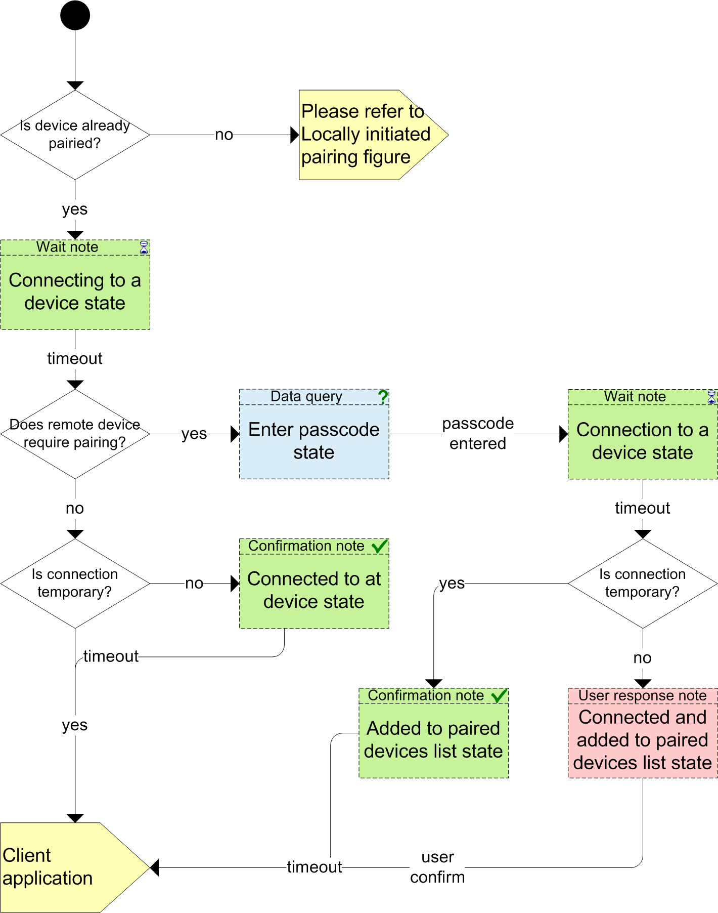
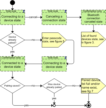
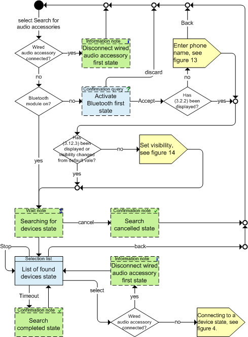
Blue tooth
I redesigned feature for Bluetooth function , including pairing bluetooth to other device , pairing code setting etc.



bottom of page


